Core یک بلاک چین لایه یک سازگار با EVM است. این بلاک چین مدعی است که از هش ریت بیت کوین و مکانیسم اجماع اثبات سهام نمایندگی شده (DPoS) برای ایجاد یک بلاک چین ایمن، مقیاس پذیر و غیرمتمرکز استفاده میکند. Core از یک مکانیسم اجماع جدید با عنوان “Satoshi Plus” برای “ترکیب ویژگیهای بهینه” این دو بهره میبرد.
بلاک چین Core
Core در 14 ژانویه 2023 راه اندازی شد. طبق دادهها، این بلاک چین در زمان نگارش این مقاله، 5.7 میلیون تراکنش را پردازش کرده و دارای 2 میلیون آدرس منحصر به فرد است. همچنین 1.6 میلیون دنبال کننده توییتر و 210 هزار عضو Discord دارد که نشان از محبوبیت آن در شبکههای اجتماعی است.
Core تلاش میکند این مشکل که یک بلاک چین نمیتواند همزمان غیرمتمرکز، ایمن و مقیاس پذیر باشد را حل کند.

راه حل پیشنهادی، مکانیسم اجماع ساتوشی پلاس است. این مکانیسم، تمرکززدایی را از طریق قدرت محاسباتی بیت کوین و مقیاس پذیری را از طریق مکانیسم اجماع DPoS، تضمین میکند. Core DAO اولین بلاک چینی است که این الگوریتم جدید را پیاده سازی میکند و هدف آن دستیابی به اثرات شبکه (Network Effects) لازم است تا به عنوان یک شتاب دهنده برای پذیرش گستردهتر وب 3 عمل کند.
بلاک چین Core در حال حاضر توسط تیم اصلی از طریق کنترل DAO مدیریت میشود. در آینده، قرار است فرآیند حاکمیت به تدریج غیرمتمرکز شود و وظیفه ایجاد و حفظ جامعهای که به مأموریت پروژه باور دارد بر عهده دارندگان توکن CORE قرار گیرد. DAO سه مرحله توسعه را برای تمرکززدایی پیش رو دارد:
- حاکمیت خارج از زنجیره، که طی آن تصمیمات، با اکثریت آرای رای دهندگان DAO تصویب میشود.
- حاکمیت درون زنجیرهای محدود، که طی آن امکان تغییر پارامترهای ثابت با رای گیری درون زنجیرهای فراهم میشود.
- حاکمیت کامل درون زنجیرهای.
جدول زمانی دقیقی برای این مراحل تعیین نشده است. Core همچنین قصد دارد به طور کامل با EVM سازگار شود تا از راهحلهای مقیاسپذیری مانند Zk-rollups استفاده کند. تیم توسعه این بلاک چین همچنین در حال بررسی یک مدل زنجیره هاب است که در آن عملکرد بلاک چین Core به عنوان یک زنجیره لایه صفر خواهد بود.
Core DAO چگونه کار میکند؟
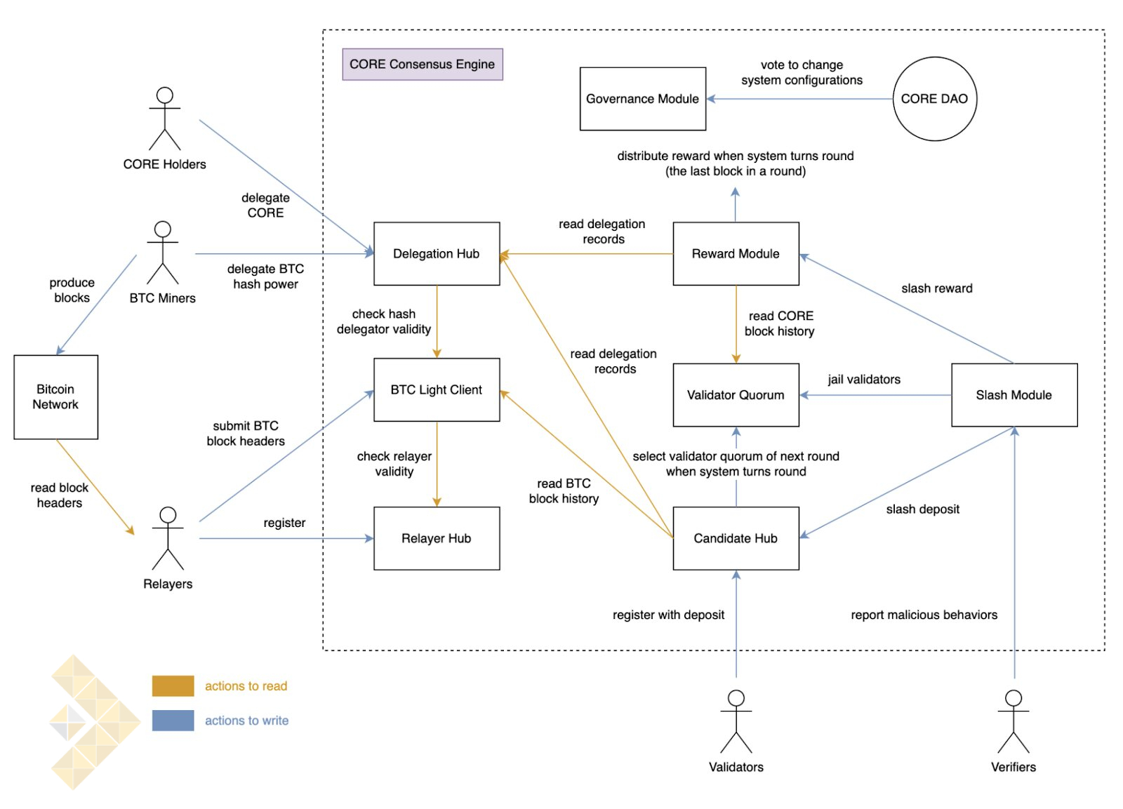
Core DAO پیشگام سازوکار اجماع جدید “Satoshi Plus” است که ترکیبی پیچیده از مکانیزم اثبات کار بیت کوین و اثبات سهام اتریوم محسوب میشود. تصویر زیر شبکه پیچیده روابط ساتوشی پلاس را توضیح میدهد:

نقشهای اصلی در اکوسیستم Core
اعتبارسنجها: آنها مسئول تولید بلاک و بررسی تراکنشها هستند.
Relayers: آنها مسئول اشتراکگذاری اطلاعات از شبکه بیت کوین به شبکه Core هستند.
استخراج کنندگان بیت کوین: آنها به ایمنسازی شبکه بیت کوین کمک میکنند. اگر ماینرهای بیت کوین قدرت استخراج خود را به یک اعتبارسنج واگذار کنند، می توانند به بلاک چین Core بپیوندند.
دارندگان CORE: آنها مالک CORE هستند و همچنین می توانند با واگذاری داراییهای خود به اعتبارسنجها سرمایهگذاری کنند.
تأییدکنندگان: آنها هر گونه رفتار مشکوک در شبکه را بررسی و آن را گزارش میکنند. رفتار نادرست اعتبارسنجها میتواند منجر به کاهش سهام آنها شود.
انتخاب اعتبارسنجها: روشی برای انتخاب 21 اعتبارسنج برتر با استفاده از امتیازی است که بر اساس میزان هش ریت بیت کوین و دارایی اعتبارسنجها است.
دور: دورهای از زمانی است که اعتبارسنجها به نوبت بلاکها را میسازند. در پایان هر دور، جوایز پاداشها توزیع و اعتباردهندگان جدید انتخاب میشوند.
اسلات: قسمت کوچکی از یک دور است که در آن اعتبارسنج فرصتی برای ایجاد یک بلاک دارد.
دوره: زمانی است که سیستم طی آن بررسیهای لازم را به عمل میآورد تا اطمینان حاصل شود که همه اعتبارسنجها به درستی رفتار میکنند. رفتار نادرست میتواند منجر به حذف از گروه اعتبارسنجها شود.
اجماع ساتوشی پلاس: مکانیسم ساتوشی پلاس از قدرت هش تفویض شده استخراجکنندههای بیت کوین به اعتبارسنجهای Core برای همگامسازی بلاکهای استخراجشده توسط ماینر بیت کوین با بلاکهای شبکه Core استفاده میکند. علاوه بر این، اجماع DPoS به دارندگان توکن اجازه میدهد رای دهند و مجموعه اعتبارسنج را انتخاب کنند. این امر به دارندگان داراییهای کم اجازه میدهد تا در حاکمیت شبکه شرکت کنند.
فرآیند انتخاب اعتبارسنج از یک فرمول پیچیده پیروی میکند. اعتبارسنجها از هر دو مکانیسم اجماع PoW و DPoS انتخاب میشوند. 21 اعتبارسنج با بالاترین امتیاز برای یک دوره 200 بلاکی انتخاب میشوند. مانند شبکه بیت کوین، بلاکها هر 10 دقیقه یکبار استخراج میشوند.
جوایز بین اعتبارسنجها و قرارداد پاداش سیستم توزیع میشود. در حال حاضر 90 درصد از جوایز به اعتبارسنجها پرداخت میشود. قرارداد پاداش سیستم نیز پاداشهایی را به Relayerها و تأییدکنندهها پرداخت میکند.
تیم Core DAO
تیم Core ناشناس است. به گفته Core DAO، این ایده توسط “مناظره بین دو دوست” ایجاد شد. صحت این ادعا هنوز تایید نشده است:
The idea of Core was sparked by a debate between 2 friends. At the time, one was an ETH maxi, the other, BTC. #CoreDAO decided to include the best aspects of each to produce a blockchain that doesn't compromise on Security, Decentralization, and Composability ?⛓️?️
— Core DAO ? (@Coredao_Org) January 11, 2023
توکنومیکس Core DAO
CORE توکن اصلی این بلاک چین است و از آن برای استیکینگ و پرداخت هزینه گاز استفاده میشود. Core از مدل توکن بیت کوین پیروی میکند و مجموع موجودی آن 2.1 میلیارد است. همچنین درصدی از پاداشهای تولید بلاک و هزینههای گاز، مشابه مدل اتریوم، سوزانده میشود. برنامه انتشار کل توکنها طی 81 سال اجرایی خواهد شد. این شبکه امیدوار است که ماینرهای بیت کوین هش ریت خود را پس از توقف استخراج BTC در حدود سال 2040، به آن واگذار کنند.
موجودی توکن به شرح زیر تخصیص مییابد:

Node Mining (839.9 میلیون توکن؛ 39.995٪ از کل موجودی): طی 81 سال توزیع میشود.
کاربران (525.6 میلیون توکن؛ 25.029%): Core اولین ایردراپ را در فوریه 2023 اجرا کرد.
مشارکت کنندگان (موجود و آینده) (315 میلیون توکن؛ 15%)
رزرو (210 میلیون توکن؛ 10%)
خزانه داری (199.5 میلیون توکن؛ 9.5%)
پاداش Relayerها (10 میلیون توکن؛ 0.476%)
Core در مقایسه با سایر بلاک چینها
Core DAO تاکید دارد که به طور قابل توجهی نسبت به سایر بلاکچینها بهبود مییابد و نقاط قوت هر کدام را با هم ترکیب و در عین حال نقاط ضعف را برطرف میکند. صحت این ادعا در گذر زمان مشخص خواهد شد. اکنون Core را با سایر بلاکچینها مقایسه میکنیم.
مقایسه Core با بیت کوین
بیت کوین اولین بلاک چینی بود که مکانیزم اثبات کار را معرفی کرد. این بلاک چین اکنون به غیرمتمرکزترین زنجیره تبدیل شده است اما تنها میتواند هفت تراکنش در ثانیه (TPS) را پردازش کند. به گفته Core، این بلاک چین با توان عملیاتی بالاتری نسبت به بیتکوین عمل خواهد کرد.
مقایسه Core با اتریوم
اتریوم محبوب ترین بلاک چین قرارداد هوشمند است و ماشین مجازی اتریوم را ایجاد کرده است. اتریوم همچنین می تواند تراکنش بیشتری نسبت به بیت کوین پردازش کند، اما همچنان به 15 تراکنش در ثانیه محدود است. Core قصد دارد شبکه اتریوم را با مقیاسپذیری بهتر و تمرکز کمتر بهبود بخشد.
مقایسه Core با سولانا
سولانا یک زنجیره با TPS بالا با زمان تولید بلاک کوتاه است. با این حال، الزامات اعتبارسنجی آن بسیار فراتر از الزامات سایر بلاکچینها است. علاوه بر این، در زمینه دسترسی عملکرد خوبی نداشته است. Core قصد دارد در هر دو زمینه بهتر عمل کند.
مقایسه Core با پالیگان
پالیگان یک زنجیره لایه دو اتریوم است و از اثبات سهام و زنجیرههای جانبی برای دستیابی به توان عملیاتی بالاتر استفاده میکند. با این حال، آنقدر که میتوانست غیرمتمرکز و پایدار نیست، چیزی که Core قول داده با آن مقابله کند.
مقایسه Core با BNB Chain
زنجیره BNB در اصل از زنجیره اتریوم فورک شده است و از مکانیزم اجماع گواه اثبات اعتبار سهام (PoSA) استفاده میکند. زمانهای تراکنش سریعتر و توان عملیاتی بالاتری دارد، اگرچه این موضوع به قیمت عدم تمرکززدایی تمام میشود.
منبع: Coinmarketcap

پاسخها